中国石油天然气第一建设有限公司技工学校 电话:65785130(招生办) 65785057(就业科) 地址:洛阳市洛龙区南山大道 网址:www.zgsyyjjx.com
来源: 发表时间:2020/5/28 14:57:53 点击次数:【2222】
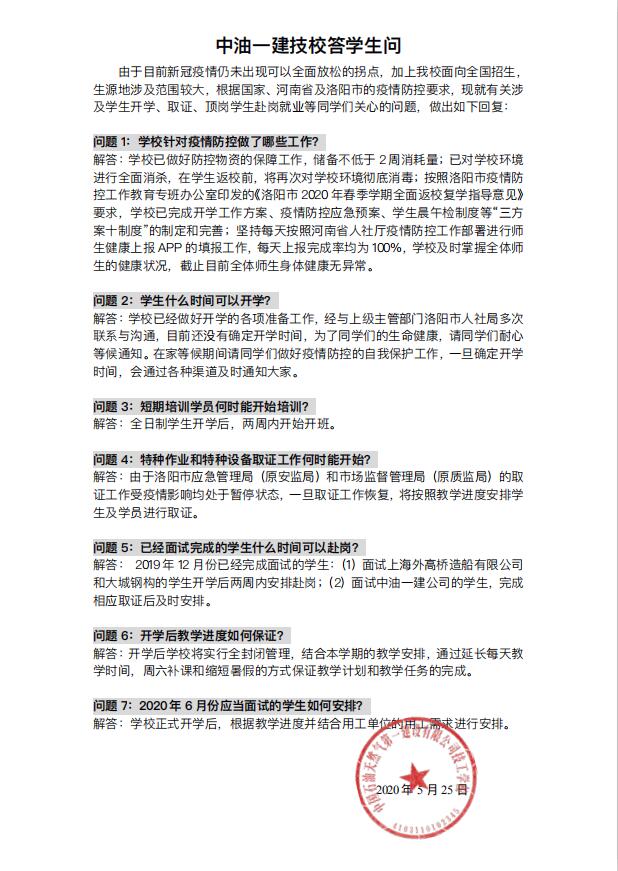
中油一建技校答学生问
上一篇:入职央企敲门砖 石油工程建设培训一哥 国家级重点技工学校在这里下一篇:中油一建技校2020年春季招生简章
版权:中国石油天然气第一建设有限公司技工学校 来校线路:洛阳市洛龙区南山大道南侧(李屯特大桥东400米),高铁洛阳龙门站西南1200米 技术支持:百事通 豫ICP备17042345号-2